所在位置:首页 > 科学研究 > 植物生态与环境研究中心 > 永盈彩票在“中山含笑”杂种优势研究方面取得重要进展
381
植物生态与环境研究中心
2023.06.01
近日,永盈彩票在“中山含笑”杂种优势研究中取得重要突破。相关研究成果以题为“Transcriptomic and metabolomic analyses unveil the growth advantage mechanism conferred by heterosis of Michelia ‘Zhongshanhanxiao’”发表于国际林学领域权威杂志Tree Physiology(林学1区,top期刊)。
植物的杂种优势(heterosis)是指两个遗传组成不同的亲本杂交产生的后代在生长表现、抗逆性、产量和品质等方面比亲本优越的现象。无论是农作物、林木还是园林植物育种都离不开杂种优势的利用。关于杂种优势的遗传学基础早在上个世纪初就提出了显性和超显性假说,但此后的80多年中一直没有取得重大进展。其主要的困难之一就是缺乏理想的研究材料,其次是缺乏有效的研究手段和方法。“中山含笑”是在台湾含笑天然杂交后代中发现的一组变异株,与正常个体相比表现出显著的生长优势,被认为是研究林木杂种优势现象的理想材料。该研究从了解中山含笑生长优势形成的分子机制入手,从表型-生理-基因调控-代谢物四个层次开展了相关研究,构建了中山含笑生长优势形成的分子调控网络。
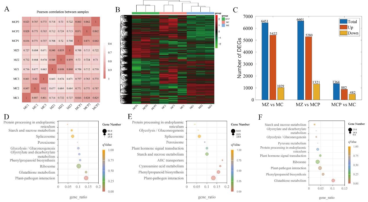
研究发现,中山含笑叶片在形态学和细胞学上发生变异,表皮细胞数量显著增多,栅栏组织和海绵组织增厚,气孔形态减小、密度增加。中山含笑的差异表达基因主要与植物-病原菌互作、谷胱甘肽代谢、核糖体和苯丙烷生物合成相关,这表明中山含笑的生长优势与其对病原菌更强的抗性有关。此外,中山含笑差异代谢物的主要功能显著富集于次级代谢产物的生物合成、类黄酮生物合成、苯丙素生物合成、ABC转运蛋白和维生素B6代谢等。关联分析结果显示,苯丙烷生物合成、氰基氨基酸代谢、光合生物碳固定和植物激素信号转导途径的相关基因与代谢物调控了中山含笑的生长优势。综合而言,中山含笑生长速度快,树体高大粗壮,叶面积大,主要是由于细胞分裂素含量高,细胞分裂能力增强;其次,叶片单位面积内叶绿素含量增多,气孔密度增大,导致光合作用能力显著增强,光合产物积累增多;另外,中山含笑抗菌能力强,苯丙素类和黄酮类化合物含量增多。该研究为解析林木杂种优势的分子机制提供了重要信息,为开展林木杂种优势研究和利用提供了一把“钥匙”。
景观生态组陈婷婷博士为该论文第一作者,殷云龙研究员为该论文通讯作者。研究得到江苏省农业科技自主创新基金(CX(21)3044),永盈彩票博士人才科研启动基金(JIBTF202206)等项目的资助。
论文链接:
https://academic.oup.com/treephys/advance-article/doi/10.1093/treephys/tpad046/7143597

图1 中山含笑表型生长优势

图2 中山含笑差异表达基因筛选

图3 中山含笑差异表达基因及代谢物关联分析

图4 中山含笑光合作用及激素含量的变化