所在位置:首页 > 科学研究 > 研究成果 > 一类非典型植物抗病基因——XTNX基因的演化研究方面取得重要进展
421
总管理员
2024.07.05
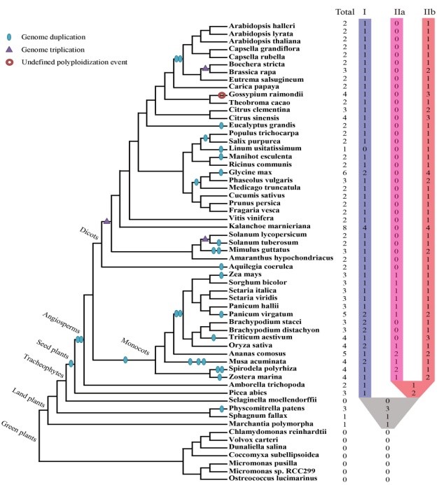
植物多样性与系统演化研究中心杭悦宇研究团队通过对一类具有非典型NBS结构域的基因——XTNX进行研究,发现其与传统NBS-LRR类基因不同,是一类古老起源并保守演化的抗病基因类型。课题组对59个已测序的涵盖植物演化关键分支的植物基因组中的XTNX基因进行了全面调查,发现除绿藻外,几乎在所有陆地植物中都存在该基因,提示该类基因可能在陆地植物登录后起源;通过对该基因家族进行系统演化分析,发现XTNX基因经历了两次古老的复制,一次发生在种子植物的共同祖先,导致分成两个分支:Clade I和Clade II,另一次发生在单双子叶植物共同祖先,使得Clade II进一步分化成Clade IIa和Clade IIb;基因结构和表达模式分析表明,不同分支间可能发生了功能分化。该研究揭示了XTNX基因的古老起源、保守的演化模式及不同分支的基因结构和表达模式差异,拓展了对植物抗病基因演化的认识,同时对抗病基因的发掘利用具有重要参考意义。
张艳梅博士是该论文的第一作者,杭悦宇研究员为通讯作者。该研究得到了国家自然科学基金青年基金和面上基金等项目的资助。论文全文“Divergence and Conservative Evolution of XTNX Genes in Land Plants”已于2017年10月26日正式发表于植物学期刊Frontiers in Plant Science,文章链:https://www.frontiersin.org/articles/10.3389/fpls.2017.01844/full

